2018年我国网络剧行业规模增速及盈利前景分析(图)
智能设备的普及和视频网站的崛起,改变了电视剧原有的制播格局,电视剧销售从持续多年的先台后网模式在2016-2017年转变为先网后台。
2018-02-07
2018年我国移动文化娱乐服务行业北京挖金客信息科技股份有限公司竞争优劣势分析(图)
公司提供移动文化娱乐产品的内容整合发行、渠道营销推广和产品计费支付等全方位整合服务,纵向参与产业链各环节业务,
2018-02-02
2018年我国软件与银行行业发展现状及前景分析(图)
近年来,随着国家产业政策的大力扶持以及各行业信息化要求逐步提高,对软件需求持续不断增长,软件行业处于快速增长阶段。根据工信部网站公布的数据,
2018-02-02
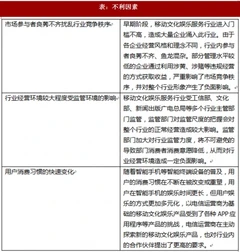
2017年我国移动文化娱乐服务行业影响因素及与上下游行业之间关联性分析(图)
由于移动文化娱乐服务行业的业务类型众多,覆盖领域广泛,提供产业链不同服务的企业需要具备相关的行业资质,否则不能依法开展经营。
2018-02-02
2018年中国在线电影票务行业平台发展历程及发展特点分析(图)
自2008年首个独立的在线票务平台格瓦拉成立,到猫眼电影和微影时代合并,在线电影票务行业大致经历了三个发展阶段,从多
2018-01-26
2018年我国银幕数量及影院票房收入情况分析(图)
2017年银幕数同比增长21%.比16年总体放缓,但来出现断崖式下跌。银幕数量增长(21%)低于创浸务费的终端票房收入(22.3%),
2018-01-24
2017年我国国产影片市场份额及热度情况分析(图)
从2015年到2017年top10影片参与方看,头部内容参与主体多集中于龙头公司,包括电影制作发行领域的万达、光线、中影、新丽、博纳
2018-01-24
