自“02专项”开展以来,中国本土半导体设备企业奋力追赶,一大批华裔科学家也回国创业支持国产半导体设备发展,诞生了一批优秀的企业,同时,通过国际并购,也加强了自身实力。到目前为止,国产半导体设备在整个半导体制造和封测产业链上布局相对完整。并且在刻蚀、、检测、清洗和测试等方面有所突破。

近年来,中国对设备的需求高速增长,2018年有望达到113亿美元,同比2017年增长49.28%。国产半导体设备制造企业的销售额也快速增长,2013-2016年间,cagr达到23.68%,2016年销售额达到约57亿元。但是,这个数据里,包含了分立元器件设备、led设备、pv设备和集成电路设备,2016年集成电路设备的销售额约为28亿元人民币,相比起来,2016年,中国集成电路设备总的需求为64.6亿美元,国产设备占比不足8%。
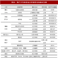
可见,国产半导体设备企业虽然多,但是并不强,销售额占比在国内市场还不足10%,在国际市场更是几乎为0。究其原因,还是技术上的落后。目前国产半导体设备处于局部有所突破,但整体较为落后的状态。尤其与国际半导体设备巨头应用材料、asml、lamresearch、kla-tencor等相比,国产半导体设备公司的实力仍然偏弱,绝大部分企业无法达到国际上已经实现量产的10nm工艺。部分企业突破到28nm或14nm工艺,但在使用的稳定性上仍然与国际巨头差距较大,很难批量进入量产线,也很难进入国际代工巨头的生产线。

参考观研天下发布《》

【金沙下载送彩金的版权提示】观研报告网倡导尊重与保护知识产权。未经许可,任何人不得复制、转载、或以其他方式使用本网站的内容。如发现本站文章存在金沙下载送彩金的版权问题,烦请提供金沙下载送彩金的版权疑问、身份证明、金沙下载送彩金的版权证明、金沙下载送彩金的联系方式等发邮件至kf@chinabaogao.com,我们将及时沟通与处理。
