相对于单个电器产品乃至成套的电气控制装置来说,电接触材料的自身价值和重量并不显著,但电接触材料的性能优劣,在很大程度上影响了电子电器产品的质量、性能、使用寿命与技术水平。因此,电接触材料的研究、开发和生产,对促进相关工业的发展起着重要的推动作用。
参考观研天下发布《》


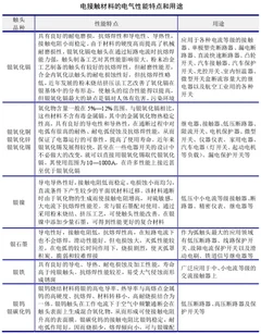
电接触材料在开闭过程中产生的现象极其复杂,影响因素较多,理想的电接触材料必须具备良好的物理性能、机械性能、电接触性能、化学性能、加工制造性能。随着工业化的快速发展及电力系统和电子产品的更新换代,对电接触材料的研究开发提出了更高的要求。世界各先进工业国家如美、俄、德、日、法、英和东欧等十分重视电接触材料的研究。
电接触材料在电子电器等产品中的主要性能要求如下:

【金沙下载送彩金的版权提示】观研报告网倡导尊重与保护知识产权。未经许可,任何人不得复制、转载、或以其他方式使用本网站的内容。如发现本站文章存在金沙下载送彩金的版权问题,烦请提供金沙下载送彩金的版权疑问、身份证明、金沙下载送彩金的版权证明、金沙下载送彩金的联系方式等发邮件至kf@chinabaogao.com,我们将及时沟通与处理。
