光刻胶主要用于微电子领域的精细线路图形加工,是微制造领域最为关键的材料之一。光刻胶自1950年被发明以来就因其基片粘附性佳、感光速度快、抗湿法刻蚀能力强等优点逐渐成为电子工业的主要用胶。之后,光刻胶被改进运用到印制(pcb)制造工艺中,成为pcb生产的重要材料。二十世纪九十年代,光刻胶又被运用到液晶显示(lcd)器件的加工制作中,对lcd面板的大尺寸化、高精细化、彩色化起到了重要的推动作用。同时,光刻胶也被应用到要求更高的领域。在微电子制造业精细度不断提升的进程中,光刻胶起着举足轻重的作用。

一、光刻胶组成及作用原理
光刻胶由光引发剂、树脂、溶剂等基础组分组成。此外,光刻胶中还会添加光增感剂、光致产酸剂等成分来达到提高光引发效率、优化线路图形精密度的目的。

二、作用原理:利用辐射前后光刻胶溶解度差异,转移图案
在微电子制造业如大规模集成电路的制造过程中,由于器件尺寸太小,无法直接进行传统的机械加工,所以光刻技术发展成了精细线路及图形加工中的核心工艺。通过辐照过程,光刻胶的曝光区与非曝光区的溶解度出现差异,显影和刻蚀后掩膜板上的线路图案就转移到了基板上。在图形转移过程中,一般要进行多次光刻,不同的基片所需的光刻胶各不相同。

三、光刻胶的分类
光刻胶具有不同的分类标准。按化学反应原理和显影原理,光刻胶可分为正性光刻胶和负性光刻胶。正性光刻胶曝光后,曝光部分溶解于显影液,形成的图形与掩膜板相同;负性光刻胶曝光后固化,未曝光部分溶解于显影液,形成的图形与掩膜板相反。

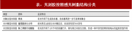
按感光树脂的化学结构,光刻胶可分为光聚合型光刻胶、光分解型光刻胶和光交联型光刻胶。在应用中,采用不同单体可以形成正、负图案,并可在光刻过程中改变材料溶解性、抗蚀性等。
参考观研天下发布《》

按曝光波长,光刻胶可分为紫外(300~450nm)光刻胶、深紫外(160~280nm)光刻胶、极紫外(euv,13.5nm)光刻胶、电子束光刻胶、离子束光刻胶、x射线光刻胶等。在实际应用中,为满足集成电路线宽不断缩小的要求,光刻胶的曝光波长由宽谱紫外向g线(436nm)→i线(365nm)→krf(248nm)→arf(193nm)→euv(13.5nm)的方向移动。随着曝光波长的缩短,光刻胶所能达到的极限分辨率不断提高,光刻得到的线路图案精密度更佳,而对应的光刻胶的价格也更高。实际光刻操作中还会辅以分辨率增强技术减小光刻畸变,以达到提高图形转移质量的目的。目前实际应用中分辨率最高的半导体光刻胶为arf光刻胶,它可以用来加工线宽65~130nm的纳米级线路。将arf光刻胶和“液浸技术”进一步结合,可以刷新arf光刻胶的极限分辨率,实现32~45nm工艺,甚至可使22nm的技术节点成为可能。而对于分辨率更高的euv光刻胶等,英特尔与三星的专家表示,目前euv技术进展较慢,短时间内仍存在较大的障碍,所以krf/arf光刻胶仍是未来一段时间内微细加工技术的主流材料。

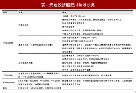
按应用领域,光刻胶可分为pcb光刻胶、lcd光刻胶、半导体光刻胶等。pcb光刻胶技术壁垒相对其他两类较低,而半导体光刻胶代表着光刻胶技术最先进的水平。
(1)pcb光刻胶:主要分为干膜光刻胶、湿膜光刻胶(又称为抗蚀刻/线路油墨)、光成像阻焊油墨等。pcb光刻胶技术壁垒相对较低,主要是中低端产品。
(2)lcd光刻胶:包含彩色滤光片用彩色光刻胶及黑色光刻胶、lcd触摸屏用光刻胶、tft-lcd正性光刻胶等产品。根据上海新阳公告,彩色滤光片是lcd实现彩色显示的关键器件,占面板成本的14%~16%;在彩色滤光片中,彩色光刻胶和黑色光刻胶是核心材料,占其成本的27%左右,其中黑色光刻胶占彩色滤光片材料成本的6%~8%。
(3)半导体光刻胶:包括g线光刻胶、i线光刻胶、krf光刻胶、arf光刻胶、聚酰亚胺光刻胶、掩膜板光刻胶等。sia发布数据显示,2015年81%的半导体市场被集成电路占据,所以大部分半导体光刻胶被用于集成电路的制造中。根据强力新材招股说明书,光刻工艺是集成电路加工过程中最为关键的工艺,成本约为整个芯片制造工艺的35%,耗费时间约占整个芯片工艺的40%~60%。



【金沙下载送彩金的版权提示】观研报告网倡导尊重与保护知识产权。未经许可,任何人不得复制、转载、或以其他方式使用本网站的内容。如发现本站文章存在金沙下载送彩金的版权问题,烦请提供金沙下载送彩金的版权疑问、身份证明、金沙下载送彩金的版权证明、金沙下载送彩金的联系方式等发邮件至kf@chinabaogao.com,我们将及时沟通与处理。
