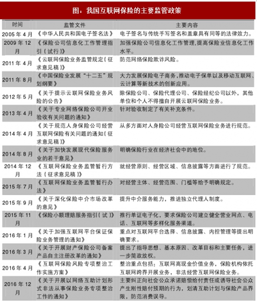
2015年以前互联网保险基本处于监管真空
一直以来对于新兴金融行业我国都是采取先发展后监管的态度,在行业发展初期给予较大的自由度,实行比较包容的态度,提供足够的发展时间和发展空间。而我国互联网保险自2011年以来规模的爆发式增长也和宽松监管密不可分,但是在其快速发展的同时问题和风险也逐渐显露。
2015年7月保监会印发的《互联网保险业务监管暂行办法》是首份针对互联网保险监管的文件,主要针对保险机构和第三方网络平台,对信息披露、产品开发、风险管理和金沙下载送彩金的售后服务等方面进行了规范,在适当放开互联网业务区域经营限制的同时加强了风险防范、保护了消费者权益。
参考观研天下发布《》

2016年行业强监管逐渐于今年下半年传导到互联网保险领域
2016年以来保险行业的监管持续加强,对在线销售的理财型保险产生了较大冲击,同时监管趋严的趋势于今年下半年开始逐渐传导到了互联网保险领域。在2017年6月央行等十七部门联合印发了《关于进一步做好互联网金融风险专项整治清理整顿工作的通知》,对互联网金融领域进行了为期一年的整治。此后,7月至9月短短三月内保监会也连发了四文,分别针对互联网车险、信用保证保险、航空延误险进行了规范和风险提示,9月印发的((关于在互联网平台购买保险的风险提示》中明确了我国目前互联网保险的主要险种,并警惕消费者注意产品不实与不法行为。


【金沙下载送彩金的版权提示】观研报告网倡导尊重与保护知识产权。未经许可,任何人不得复制、转载、或以其他方式使用本网站的内容。如发现本站文章存在金沙下载送彩金的版权问题,烦请提供金沙下载送彩金的版权疑问、身份证明、金沙下载送彩金的版权证明、金沙下载送彩金的联系方式等发邮件至kf@chinabaogao.com,我们将及时沟通与处理。
