参考观研天下发布《》
2018年春节黄金周期间,全国消费市场受新年传统文化的影响,买年货、赶集、吃年夜饭等传统消费持续火爆;新型业态消费模式也在持续升温,网购年货、网上订餐、移动支付、定制出游、共享出行等异彩纷呈,备受青睐;绿色低碳的消费理念深入人心,品质化、个性化、定制化消费成为新时尚。据商务部监测,除夕至正月初六(2月15日至21日),全国零售和企业实现销售额约9260亿元,比去年春节黄金周增长10.2%。全国各地零售消费主要呈现出供给多样化、商品消费品质化、餐饮消费重年味、文化休闲重品味、必需品消费平稳化等特点。 图:全国零售餐饮企业消费总额及增长率(亿元,%)

各省市来看,2018年春节期间中部主要区域除河南外,山西、湖北、湖南、安徽等区域增速均出现放缓,或受中部地区连续降水影响;而西部地区除陕西及广西地区出现增速小幅放缓外,其他区域均出现消费增速进一步提升。但整体来看,三四线地区销售额仍呈双位数增长,增势稳定。春节黄金周期间,西藏、河南、云南、河北、安徽重点监测零售企业销售额同比分别增长15%、14%、13.7%、12.2%和11.9%,青海、四川、广西、湖南、陕西分别增长11.7%、11.6%、11%、10.8%和10.7%。
从部分一线及新一线城市来看,春节期间也均出现不同程度的消费增速放缓,或与庆祝春节方式发生变化有关,消费者更多选择出游或者观影来庆祝春节。一线城市春节销售额稳步增长,增速维持在10%左右。其中,北京市商务委重点监测的120家商业服务业企业实现销售额49.7亿元,同比增长4.8%,老字号销售收入继续保持两位数增长。上海市商务委抽样调查,276家零售和餐饮企业春节期间实现销售额107.9亿元,同比增长10.4%;广州市商务委对全市重点商贸流通企业统计,春节黄金周期间销售总额达29.4亿元,呈两位数增长。
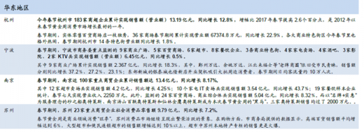
在12个新一线城市中,春节销售收入以两位数增长的城市达到半数,杭州实体零售百货商场店一枝独秀,36家商场春节期间累计实现营业额67374.8万元,同比增长22.9%;青岛全市重点商贸企业实现销售额9.2亿元,同比增长10.5%,日均客流量达16万人左右,同比增长11.2%,重点餐饮企业实现营业额7469万元,同比增长13.8%;西安实现商品销售额约162亿元,同比增长10.2%;宁波9家商业广场累计实现销售额2.367亿元,同比增长18.3%;苏州大型超市和便民的销售额增幅达到10%以上。




【金沙下载送彩金的版权提示】观研报告网倡导尊重与保护知识产权。未经许可,任何人不得复制、转载、或以其他方式使用本网站的内容。如发现本站文章存在金沙下载送彩金的版权问题,烦请提供金沙下载送彩金的版权疑问、身份证明、金沙下载送彩金的版权证明、金沙下载送彩金的联系方式等发邮件至kf@chinabaogao.com,我们将及时沟通与处理。
