1、冷缩套管行业简介
参考观研天下发布《》①电缆附件
电缆附件是指电力电缆线路中的各种终端头及中间连接头,是连接本体及使电缆与变压器、架空线、变电站等相连接,实现电能传输必不可少的装置。
几十年来,我国电缆附件的发展经历了从绕包式到金属壳体、瓷套 灌胶,再到尼龙、、环氧外壳 灌胶(1960~1987 年),再到热缩式、硅橡胶预制式 热缩套管、预制式 冷缩套管(1988~2000 年)、硅橡胶全冷缩式(2001 年至今)的过程。2001 年后,硅橡胶全冷缩式附件已成为高压电缆附件中的主流应用产品。不同类型电缆附件的适用性比较情况如下表所示:

②冷缩式电缆附件
冷缩式电缆附件是一种弹性记忆橡胶材料,其原理是用弹性记忆橡胶(常用的有硅橡胶和乙丙橡胶)为基体原料,以压力注射模塑工艺成型,经过硫化后进行扩张使其发生预定的、数倍于原始尺寸的弹性形变,之后插入能方便拆卸的塑料线芯支撑管固定这种形变。现场安装时,将这些预扩张件套在经过处理后的电缆末端或接头处,抽出内部支撑的塑料螺旋条(支撑物),压紧在电缆上而构成电缆附件。冷缩式电缆附件具有绝缘性良好、弹性高、抗老化、耐腐蚀、耐高温、憎水性强等特点,还具有结构简单、体积小、施工便利、无需专业工具操作、适用范围广等优点。与热收缩式电缆附件相比,冷缩电缆附件不需用火加热,且在安装以后挪动或弯曲不会如热收缩式电缆附件出现附件内部层间脱开的危险(因为冷缩式电缆附件靠弹性压紧力)。
根据使用场所不同,冷缩式电缆附件分为户内终端、户外终端、中间接头。
户内终端主要部件:户内终端头、冷缩指套、冷缩绝缘管、冷缩密封管、配附件等;户外终端主要部件:户外终端头、冷缩指套、冷缩绝缘管、冷缩密封管、配附件等;中间接头主要部件:中间接头主体、铠装带、防水带、配附件等。
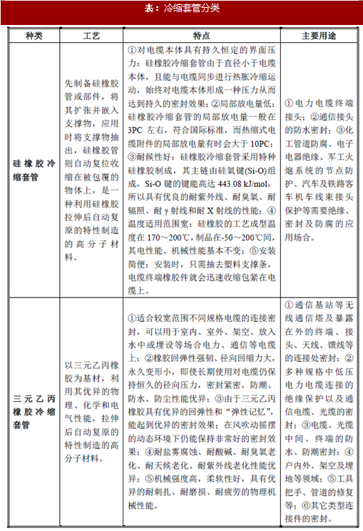
③冷缩套管
冷缩套管是冷缩电缆附件重要组成部分,具有绝缘、密封、防护等功能,是冷缩式电缆附件户内、户外终端中广泛采用的一种部件。常见的冷缩套管主要有硅橡胶冷缩套管及三元乙丙橡胶冷缩套管。具体情况如下表所示:

2、冷缩套管市场发展概况
美国 3m 公司上世纪60 年代中期发明了冷缩材料技术,但并没有在应用领域做太深入的工作。80 年代后期,3m 公司开始在北美地区尝试将其应用于电缆接头,但限于当时的材料为乙丙橡胶,收缩速度慢,永久变形大,存储期不能过长,给客户的应用带来了诸多不便。90 年代初期,3m 公司开始用硅橡胶替代乙丙橡胶做冷缩材料,才使得材料和技术得到统一,发挥了硅橡胶材料作为优异绝缘材料的特性。1994 年,3m 公司的冷缩材料进入中国市场,最初受热缩材料风头正劲的影响,并未获得市场的认可。1998 年后,冷缩式电缆附件的综合优势被市场认可,市场需求急速增长,成为客户最受欢迎的新技术产品。当前,冷缩式电缆附件的应用已成为全球趋势。
冷缩套管等冷缩电缆附件产品具有施工方便、绝缘强度高、性能可靠等优点,受到市场的欢迎,在国内外通信、电力、矿业、轨道交通等应用领域,已成为替代热缩材料和部分普通胶粘带的首选产品。现阶段,冷缩套管等冷缩式电缆附件已在我国电力系统中普遍应用,取得较多运用经验的包括北京、上海、广州、武汉、石家庄、沈阳、南京、厦门、济南等供电局。
目前,国内冷缩材料市场主要份额仍被国外公司占领。国内冷缩套管行业的先进制造企业通过持续的研发投入不断推进生产工艺的改进,产品性能日益提高,逐渐趋于世界先进水平,并开始在国内外市场占据一定的份额。在全球通信、电力、轨道交通行业快速发展及我国“一带一路”战略的背景下,未来国内冷缩套管产品将迎来巨大的市场机遇。
资料来源:观研天下整理,转载请注明出处。(ww)
【金沙下载送彩金的版权提示】观研报告网倡导尊重与保护知识产权。未经许可,任何人不得复制、转载、或以其他方式使用本网站的内容。如发现本站文章存在金沙下载送彩金的版权问题,烦请提供金沙下载送彩金的版权疑问、身份证明、金沙下载送彩金的版权证明、金沙下载送彩金的联系方式等发邮件至kf@chinabaogao.com,我们将及时沟通与处理。
