参考观研天下发布《》
保湿技术使果蔬食品营养物质流失变慢水分的损失会引起组织萎蔫,萎蔫又会引起果蔬代谢失调、刺激呼吸作用加快和乙烯的合成,破坏果蔬正常的代谢作用,使果蔬的营养成分下降。通过运用保湿技术使得果蔬水分蒸发变慢,避免组织萎蔫,从而延长果蔬食品冷藏时间。

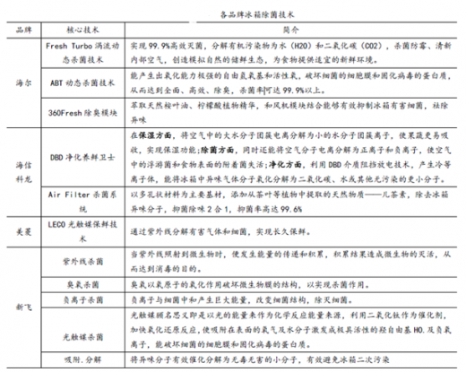
抗菌技术使食品更安全
低温保藏食品的机理是低温对腐败微生物的作用,即抑制微的生长或杀灭微生物。然而,有些细菌可以在冰箱的冷藏温度下生长、繁殖,如果放到冰箱里的食品是曾受到这些细菌污染,那么这些细菌仍会不断繁殖,引起冷藏食品腐败,并产生异味。因此,除菌技术也显得尤为重要。

国家标准gb 21551.4-2010《家用和类似用途电器的抗菌、除菌、净化功能电冰箱的特殊要求》规定关于电冰箱抗菌和除异味的要求。

【金沙下载送彩金的版权提示】观研报告网倡导尊重与保护知识产权。未经许可,任何人不得复制、转载、或以其他方式使用本网站的内容。如发现本站文章存在金沙下载送彩金的版权问题,烦请提供金沙下载送彩金的版权疑问、身份证明、金沙下载送彩金的版权证明、金沙下载送彩金的联系方式等发邮件至kf@chinabaogao.com,我们将及时沟通与处理。
