参考观研天下发布《》

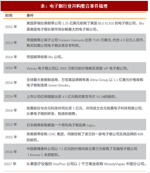
近几年来我们还观察到,一些相关行业的龙头公司也开始不断通过并购涉足电子烟领域,例如a股的烟标公司劲嘉股份和合元科技合资、锂电池公司亿纬锂能收购麦克韦尔、中国香精香料公司收购吉瑞电子烟等。
我们认为,对于分散的电子烟行业来说,快速的并购整合有利于行业集中度的提升和市场秩序的建立,从而促进电子烟市场的进一步发展。尤其是当国际烟草巨头在电子烟领域发力后,利用多年积累的技术、市场和渠道优势改进和推广电子烟,可能对电子烟甚至整个烟草行业产生超预期的变化。

【金沙下载送彩金的版权提示】观研报告网倡导尊重与保护知识产权。未经许可,任何人不得复制、转载、或以其他方式使用本网站的内容。如发现本站文章存在金沙下载送彩金的版权问题,烦请提供金沙下载送彩金的版权疑问、身份证明、金沙下载送彩金的版权证明、金沙下载送彩金的联系方式等发邮件至kf@chinabaogao.com,我们将及时沟通与处理。
