分析琥珀行业在中国市场的发展现状和产品信息
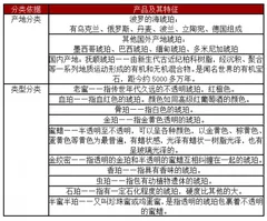
一、琥珀行业的背景 琥珀作为三大宗教均认可的有机宝石,很早就被人类所使用,目前已知的最早的琥珀装饰品出现在一千多年前,欧洲是最早将琥珀
2017-12-02
2016-2017年中国钢铁铸件行业产业链上下游市场发展现状分析
2017-12-01
2017年全球晶圆代工行业台积电营收数据分析及占比分析(图)
从全球最大晶圆代工厂商台积电看,晶圆代工需求持续增长。受益苹果发布iphone8/8plus/x,作为苹果a11处理器
2017-11-15
