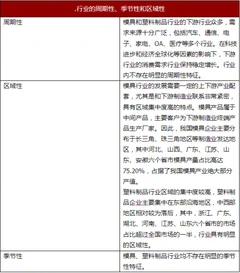
2018年中国防水材料行业市场规模与竞争格局 行业集中度提升 中大型防水企业竞争力增强(图)
随着国内环保趋严,环保督查、安全生产等政策推动防水行业的规范运行,落后产能逐渐出清;而下游
2018-06-27
2018年我国pta(精对苯二甲酸)行业消费增速、产能分析及未来展望(图)
2012-2015年,pta全国表观消费量维持10%左右的增速,2016年增速下降至3.30%。受益于下游需求的回暖,
2018-04-23
