国产化打开国内企业收入增长空间 预计到2020年国内软包电池对铝塑膜需求将达到31176万平方米
新能源汽车行业带动锂电整体需求增长;软包电池在动力领域渗透率将逐步提升;高附加值,毛利率高,与锂电
2017-12-13
提高准入门槛 加强行业监管或加速行业规范整合 未来动力电池行业将进入承上启下关键阶段
动力电池是新能源汽车产业的关键要素。区别于传统汽车,新能源汽车发展三大核心部件是电池、电机和电控,电池更是重中之
2017-12-13
《关于切实做好传统基础设施领域政府和社会资本合作有关工作的通知》首次能源领域项目被拉入ppp重点范畴
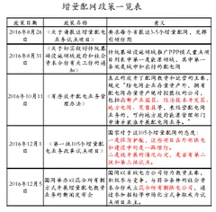
1、配网投资主体的放开是本轮改革的亮点《关于切实做好传统基础设施领域政府和社会资本合作有关工作的通知
2017-12-12
2015年1-8月止累计中国铅酸蓄电池产量同比下降7.32%
铅酸蓄电池自1859年由普兰特(plante)发明以来,至今已有150多年的历史,技术十分成熟,是世界上使用最广泛的化学电源。尽管近年来镍镉电池、镍
2017-12-11
2016年1~5月份全国规模以上工业企业实现利润总额同比增长6.4%
1~5月份,全国规模以上工业企业实现利润总额同比增长6.4%,5月份同比增长3.7%,增速环比均有回落。煤炭、钢铁、
2017-12-08
2015年电力设备制造业行业随着规模扩大 资产同比增长8.39%
电力设备制造业是机械工业最主要的子行业之一,行业资产总额占整个机械工业的近1/4。2015年,电力设备制造业行业
2017-12-08
中国的铅矿产资源储量位居全球第二位 占全球储量的 16.09%
一、全球及中国铅存储量分布 全球铅矿产资源储量约为8700万吨(金属量),主要分布在澳大利亚、中国、俄罗斯、秘鲁等国家。中
2017-12-08
中国是稀土矿产资源最为丰富的国家 世界上占有四个第一
稀土是元素周期表中镧系元素镧(la)、铈(ce)、镨(pr)、钕(nd)、钷(pm)、钐(sm)、铕(eu)、钆(gd)、铽(tb)、镝(dy)、钬(ho)、铒(er)、铥(tm)、镱(yb)
2017-12-08
我国铜板带箔材行业市场行情及主要应用领域如何
铜板带箔材产业链可以分为四个环节:铜矿采癣铜冶炼、铜板带箔材加工和铜板带箔材产品消费。其中,铜矿采选和冶炼业是上游行业;铜板带箔材加工
2017-12-08
近十年我国铜加工行业整体上保持了快速、持续的发展态势
一、国际铜材市场竞争格局 国际铜材的生产和消费主要集中在中国、美国、日本和德国等地,其中,中国产量和消费量占比最高,但高精度铜
2017-12-08
